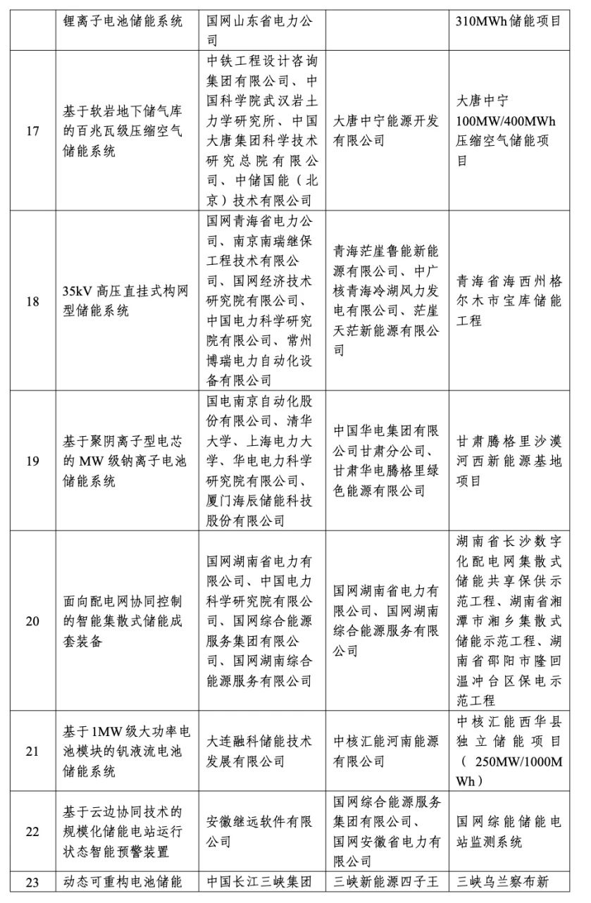
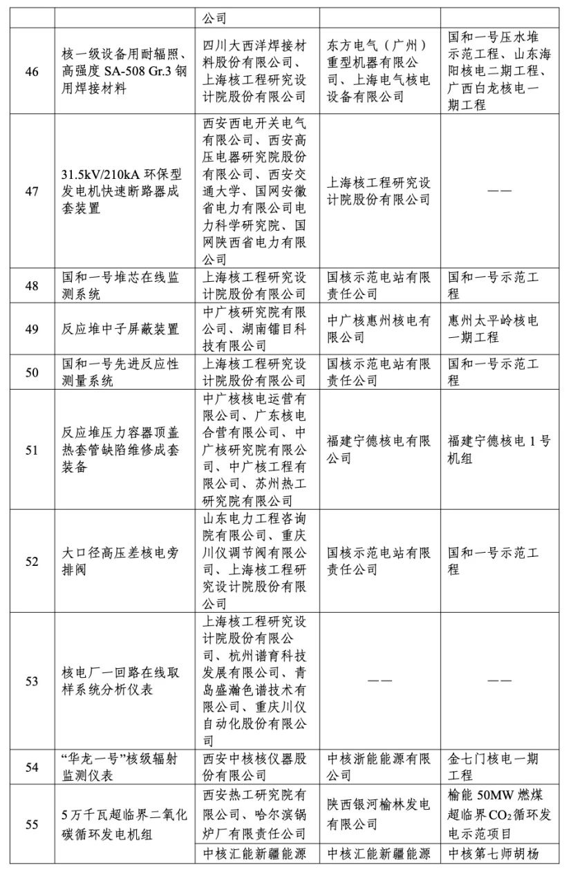
8月20日,國家能源局公示第五批能源領域首臺(套)重大技術裝備名單,基于新一代高電壓/大電流IGBT器件的換流閥、自主可控330-500kV交流電纜料及電纜系統、±525kV交聯聚乙烯絕緣光纖復合直流海底電纜系統、±800kV特高壓直流工程大容量換流變壓器分體式有載分接開關、國產首臺±550kV高壓直流氣體絕緣金屬封閉開關設備(GIS)等82項技術裝備列入該名單,公示時間:2025年8月20日至8月26日。
8月20日,國家能源局公示第五批能源領域首臺(套)重大技術裝備名單,基于新一代高電壓/大電流IGBT器件的換流閥、自主可控330-500kV交流電纜料及電纜系統、±525kV交聯聚乙烯絕緣光纖復合直流海底電纜系統、±800kV特高壓直流工程大容量換流變壓器分體式有載分接開關、國產首臺±550kV高壓直流氣體絕緣金屬封閉開關設備(GIS)等82項技術裝備列入該名單,公示時間:2025年8月20日至8月26日。
中國儀器儀表行業協會版權所有 | 京ICP備13023518號-1 | 京公網安備 110102003807
地址:北京市西城區百萬莊大街16號1號樓6層 | 郵編:100037 | 電話:010-68596456 / 68596458
戰略合作伙伴、技術支持:中國機械工業聯合會機經網(MEI)